西藏子公司获得第四届西藏自治区环境监测大比武优异成绩
发布时间:2024-05-17
信息来源:天晟源环保
字体大小:小
中
大
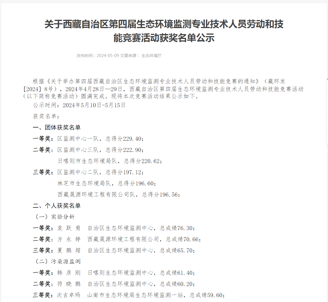
2024年5月9日,西藏自治区生态环境厅公布2024第四届西藏自治区生态环境监测专业技术人员劳动和技能竞赛(简称“第四届大比武”)获奖名单,火狐(中国)官方网站-登录入口子公司西藏晟源环境工程有限公司(以下简称“西藏晟源”)荣获团体奖三等奖,在第三方社会监测机构中名列第一,同时方永婷斩获实验分析组个人奖项二等奖。继第三届大比武获奖后,西藏晟源在第四届大比武中再创佳绩,展现了西藏晟源在西藏自治区区内环境监测领域的过硬实力。
(获奖名单)
(开幕大会)
此次专业技术人员劳动和技能竞赛由自治区生态环境厅、自治区人力资源与社会保障厅、自治区总工会、共青团西藏自治区委员会、自治区妇女联合会、自治区市场监督管理局联合主办,竞赛内容包括水、气、声、固体废物、土壤、生态等环境要素的监测技术,是生态环境监测领域的综合竞赛,旨在推动生态环境监测工作科学化、标准化、规范化,全面提升生态环境监测人员的实际工作能力和技术水平。


(团队合影)
此次竞赛,共有一百余名选手参赛,分为基础理论考试和专业实操(理论知识)两个赛程。赛前西藏晟源积极组织参赛选手们高效备考,汲取总公司(天晟源环保)过往制胜参赛经验;赛时选手们沉着应对,全力以赴,力争上游,最终取得了优异成绩。


(赛前培训)
(实操培训)
通过参加本次大赛,不仅提升了员工的专业技术能力、培养了团队合作意识,还充分体现了西藏晟源在环境监测领域的综合实力和强劲势头。西藏晟源在未来的发展中将不断提升专业技术能力、拓展业务领域,向更高、更广的方向发展,力求为更多的客户提供更优质的环境监测服务。