火狐(中国)
关于我们
火狐(中国)官方网站-登录入口
信息公开
业务领域
企业文化
人力资源
投诉建议
回访建议
联系我们
留言咨询
信访信箱
留言咨询
信访信箱
火狐(中国)
关于我们
火狐(中国)官方网站-登录入口
信息公开
业务领域
企业文化
人力资源
回访建议
联系我们
返回列表
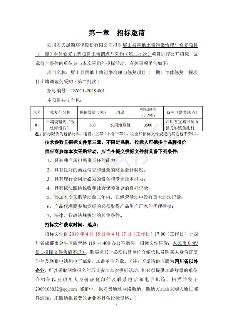
关于屏山县耕地土壤污染治理与修复项目(一期)主体修复工程项目土壤调理剂采购(第二批次)招标文件采购信息公布
发布时间:
2019-04-15
信息来源:
天晟源环保
字体大小:
小
中
大
分享到:
上一篇:
屏山县耕地土壤污染治理与修复项目(一期)主...
下一篇:
西藏晟源环境工程有限公司2019年设备采购...
您使用的浏览器版本过低,不仅存在较多的安全漏洞,也无法完美支持最新的web技术和标准,请更新高版本浏览器!!
升级IE
请在网址末尾闪电处点击切换极速模式
下载chrome
下载firefox
ag登录官网
|
天博页面
|
bw必威官网
|
欧冠网址
|
恒行注册官网
|
球速网页版
|
凤凰体育官网登录
|
明博网站
|
英超买球首选
|